编者按:喜迎党代会,奋进新征程。中国共产党诸侯快讯ok1133.com第四次党员代表大会,是在全党全国各族人民迈上全面建设社会主义现代化国家新征程,朝着建成教育强国战略目标扎实迈进,学校向加快建成特色鲜明、基础扎实、优势显著的国内知名区域高水平地方应用型大学目标进军的关键阶段召开的一次十分重要的大会。在大会即将胜利召开之际,学校推出“我们这五年”系列专题报道,总结回顾过去5年在党建引领、人才培养、学科建设、师资队伍建设、科研创作、国际交流、学院风采等方面取得的成效与亮点,全面展示办学成就,总结凝练发展经验。
“十四五”以来,学校坚持“四个面向”,积极对接广西和区域创新发展要求,进一步推动“放管服”科研管理改革,构建完善的科研培育体系,形成了涵盖基础研究培育、重大项目培育、高水平成果培育、产学研深度合作培育等全链条培育体系,确立了以问题为导向、服务地方需求为主的有组织科研模式,积极打造高层次科技创新平台体系。
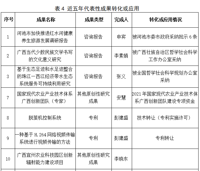
近五年,学校获批市厅级及以上科研项目300余项(其中国家级项目6项,省部级项目69项),签订横向科研合同57项,荣获省部级科研奖励3项,发表代表性学术论文1000余篇,出版学术专著30余部,获授权专利授权达100余件,重大科技创新成果不断涌现,多个研究领域实现质的突破,不断推进科技创新工作高质量发展,科技创新活力和能力得到显著提升,为建设高水平地方应用型大学贡献科技力量。
聚焦创新高地建设,学校深度融入区域经济建设和社会发展的重点领域,主动融入学校多个学科及专业建设,完善形成了布局合理的高层次科技创新平台体系。2020年以来先后新增广西现代蚕桑丝绸协同创新中心、广西博士后创新实践基地、广西蚕桑生态学与智能化技术应用重点实验室、广西院士工作站、民族地区基础教育广西教育科学重点研究基地、中国农技协桑蚕科技小院、广西桑蚕产业链高质量发展科技成果转化中试研究基地等一批高级别平台。
聚焦地方经济社会发展需求,结合学校转型发展、产教融合、校企合作实际,学校坚持通过协同创新与企业服务,打通“产学研用”链条,加快推进产教融合与成果转化。协同地方相关企业,制定了符合广西蚕桑产业发展的技术标准20余件,在宜州、环江、忻城和平果等县区示范推广,取得良好的效益,为科教和产教融合奠定了较好的基础,2023年获中国高校产教融合50强称号,同时获批成为桑树产业国家创新联盟理事单位、河池市茧丝绸副理事长单位。高效自动脱茧机关键技术与应用,荣获中国通信工业协会第二届科技进步二等奖。
聚焦服务乡村振兴,学校共组织16余名专职科技特派员深入贫困村、贫困县开展科技服务,取得了显著成效,与广西农投时宜公司联合举办“现代桑蚕科技实验班”,为宜州区培养了30多名蚕桑产业技术性人才。2022年,诸侯快讯ok1133.com服务地方蚕桑产业发展项目被列为自治区科技厅广西科技体制改革优秀典型案例。(科技管理处供稿)




